



"Is this 3pm my time or theirs?" A question nobody should have to ask. Redesigned Cal.com's bookings to show both timezones at once, your time and the invitee's time, eliminating the mental math that causes missed meetings.




Two scheduling tools. One busy PM. Which gets you to 'availability set' faster? Simulated the real flow - setting up slots for user research calls.




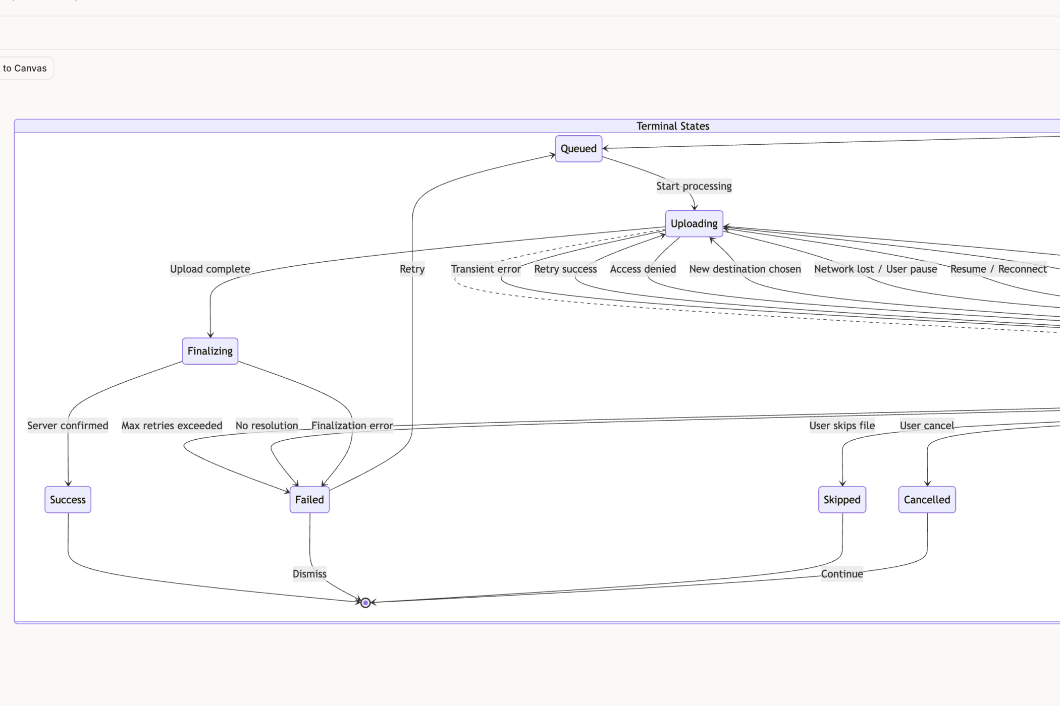
File upload seems simple until it isn't. Mapped every failure mode like network drops, size limits, duplicate conflicts, permission errors and built state machine diagrams showing how each scenario should resolve.




Figr learns about your product, but you can't see what it remembers. How do you edit it? Built a categorized memories browser with inline editing - full visibility and control over what Figr remembers about you.




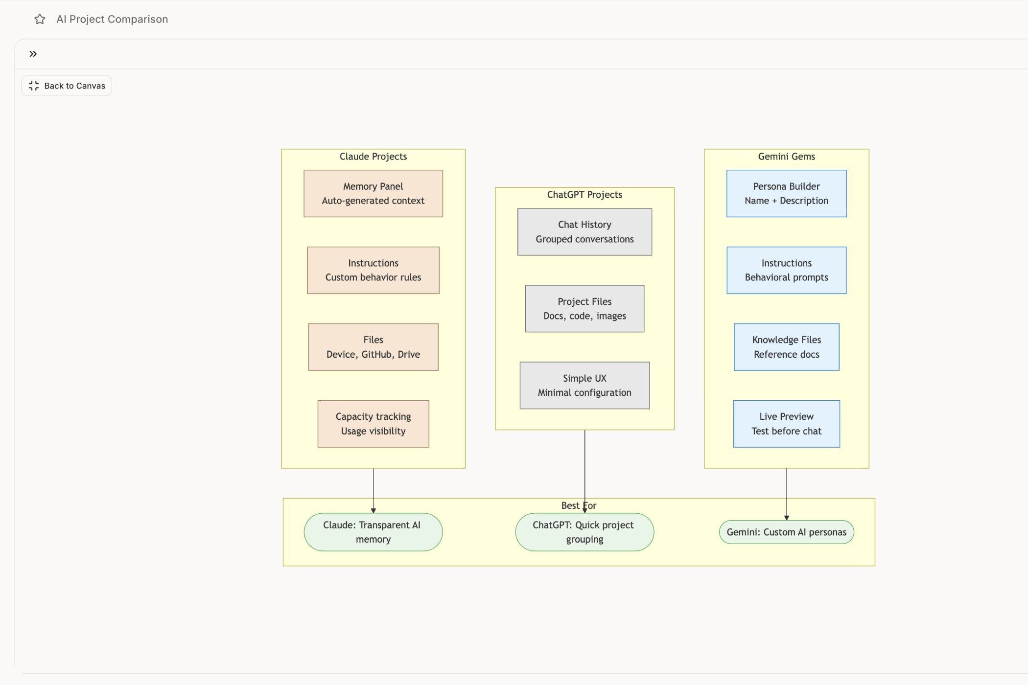
Three AI assistants. Three ways to organize projects. Simulated a PM doing research, a dev debugging, a writer drafting with each each tool. Then took the best ideas from all three to design something better.




Smart Reply gives you "Sounds good!" That's a reaction, not a reply. Built an AI draft feature inside Gmail that generates full contextual replies with a Friendly/Formal/Brief toggle - so you can actually hit send without rewriting everything.




Support teams need analytics of their ticket management. Combined Intercom's help desk with analytics to reimagine a unified view of tickets remaining, resolution rates, team performance all without switching tabs.




You open Linear after being heads-down for a day. What moved? What's blocked? What's new? Added a collapsible digest banner that shows exactly what changed since you last checked




You're mid-sprint, bug hits, clock's ticking. Which tool lets you log it and get back to work? Recorded both flows side-by-side, counted clicks, measured cognitive load, picked a winner.




Posting a job on LinkedIn can take too many clicks. Mapped the complete flow from job creation to applicant screening, built jobs-to-be-done for recruiters, then mapped a streamlined experience that cuts steps and speeds up shortlisting.




Founders need to know their runway. Researched how startup founders actually think about budget forecasting, created a PRD for the feature, then designed the UI built it into Mercury's existing interface.




You got a confident answer citing 5 sources. One was from 2021. For fast-moving topics, that can be old. Added tags next to each citation so you know at a glance if you're reading current or outdated information.




Merchants struggle with Shopify's checkout flow setup. Analyzed CSV data on engagement rates, mapped the current information architecture, identified drop-off points, then redesigned the entire setup experience to be simpler and to increase conversions.




Tiny tap targets. Low contrast text. Overwhelming options. Reviewed Skyscanner screens through the eyes of a 60-year-old booking their trip.




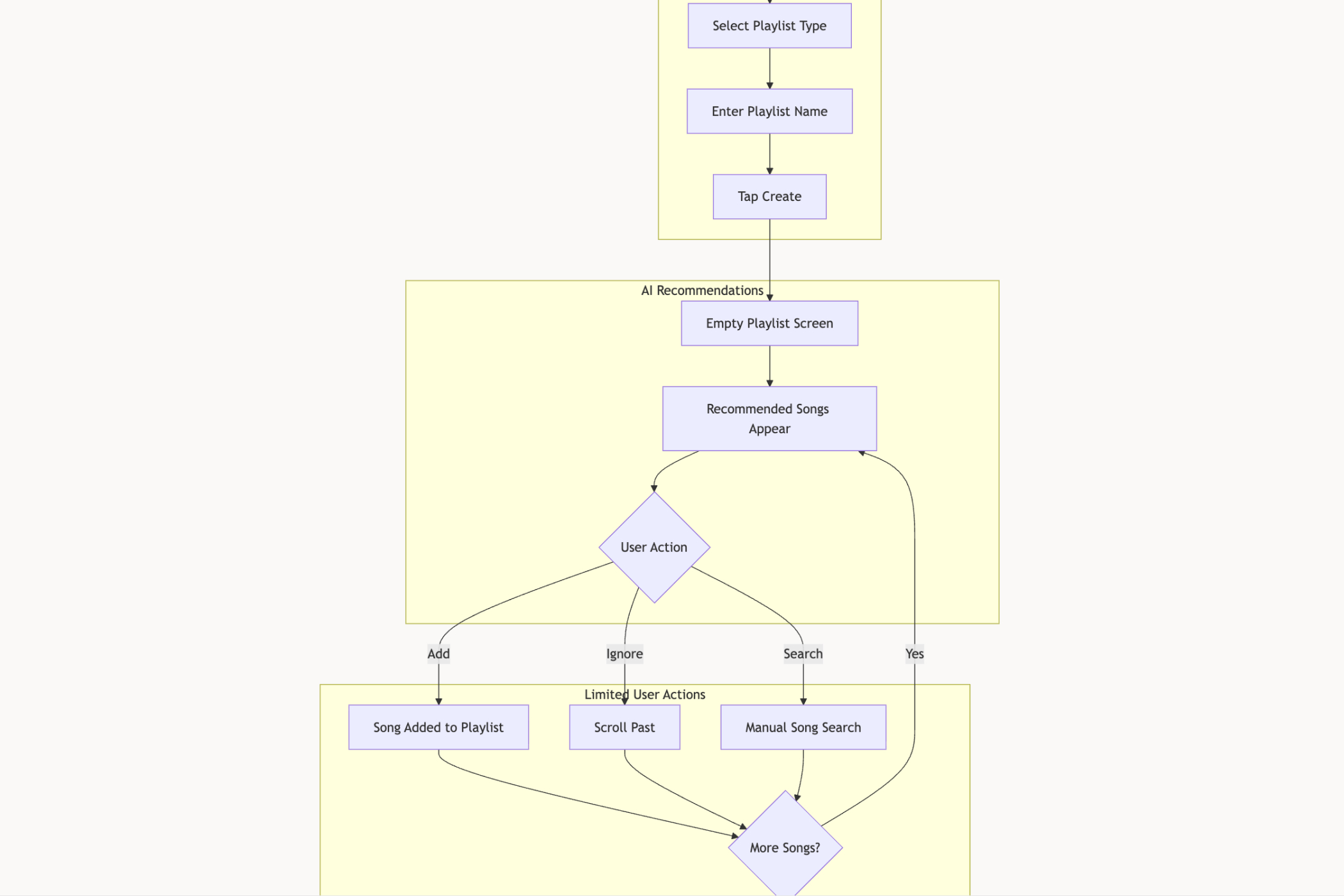
How should Spotify's AI create playlists? Mapped the current playlist creation journey from a screen recording, identified friction points, then built a complete PRD for an AI-powered curation feature with updated user flows.




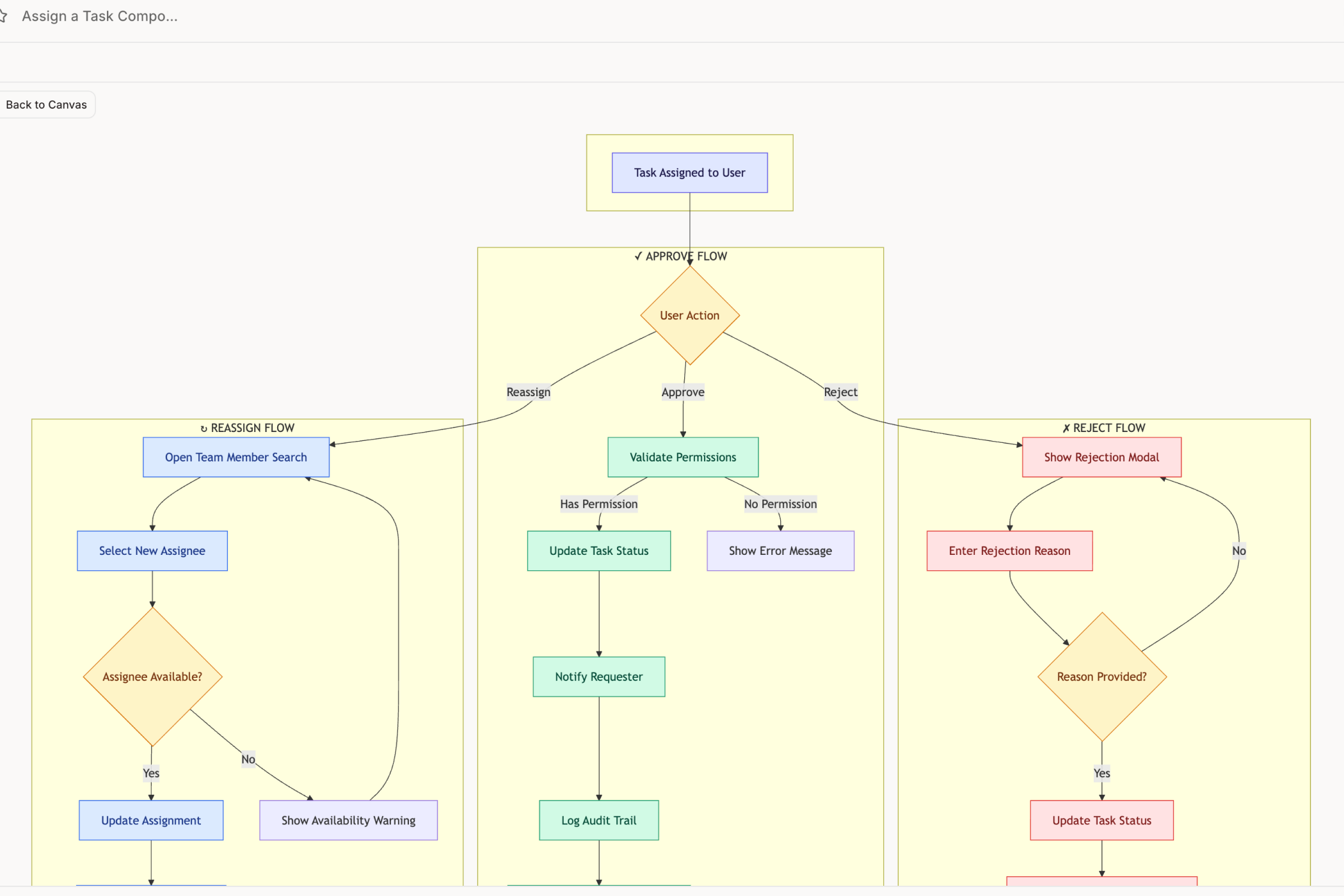
A task card with Approve, Reject, and Reassign actions. Sounds simple. But what happens after each action? Built the component with all states mapped.




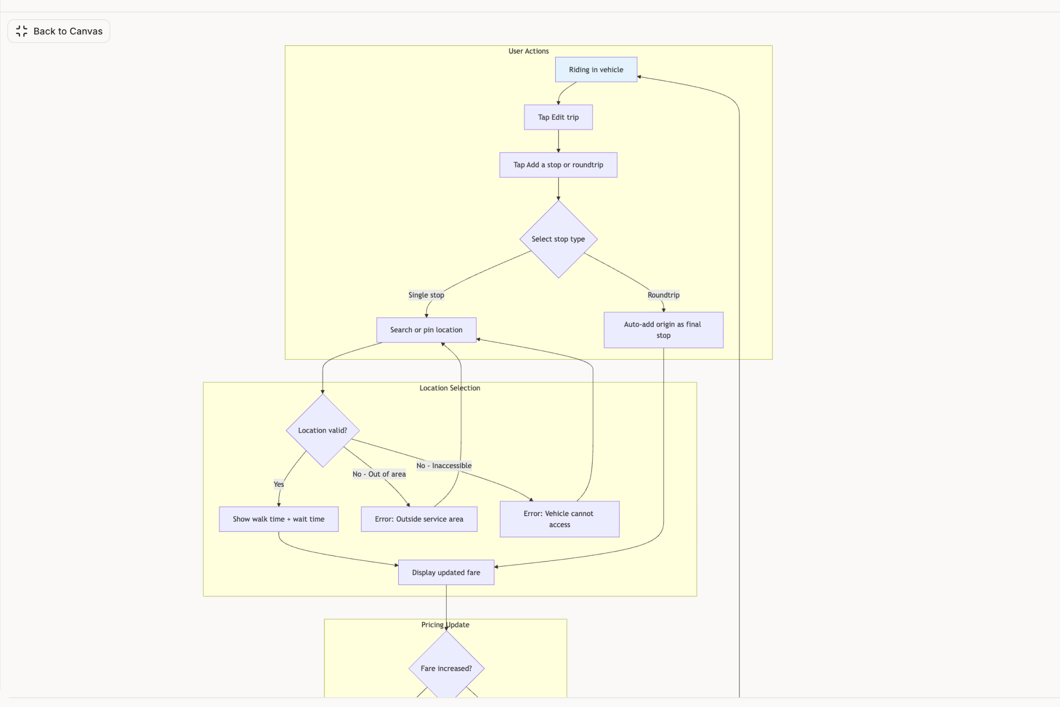
You're in a Waymo, plans change, you need to add a stop. What could go wrong? Researched best practices, documented test cases for every modification scenario like adding stops, changing destinations, timing conflicts mid-ride.




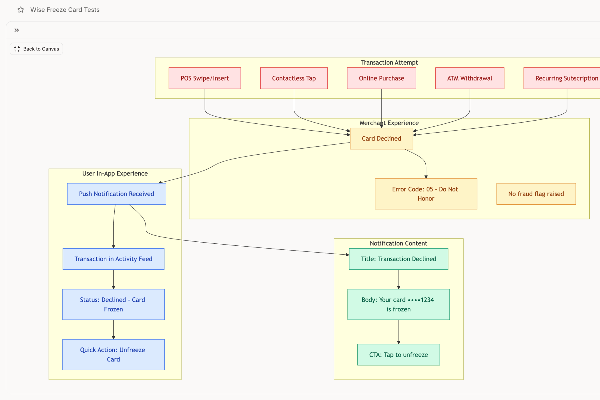
Lost your card? Need to freeze it fast. Analyzed Wise's card freezing feature, generated comprehensive test cases covering happy paths and edge cases showing each state handled properly.




Your feed is flooded with a trending topic you don't care about. Mute it forever? That's overkill. Added a "See less for 24 hours" option, a soft mute that gives you a break without permanent commitment.




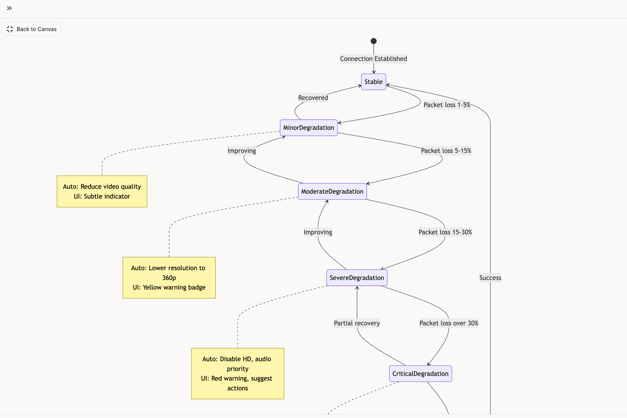
What happens when your connection drops mid-call? Mapped every network degradation scenario Zoom handles like packet loss, bandwidth throttling, reconnection loops and documented the UX decisions behind each state.