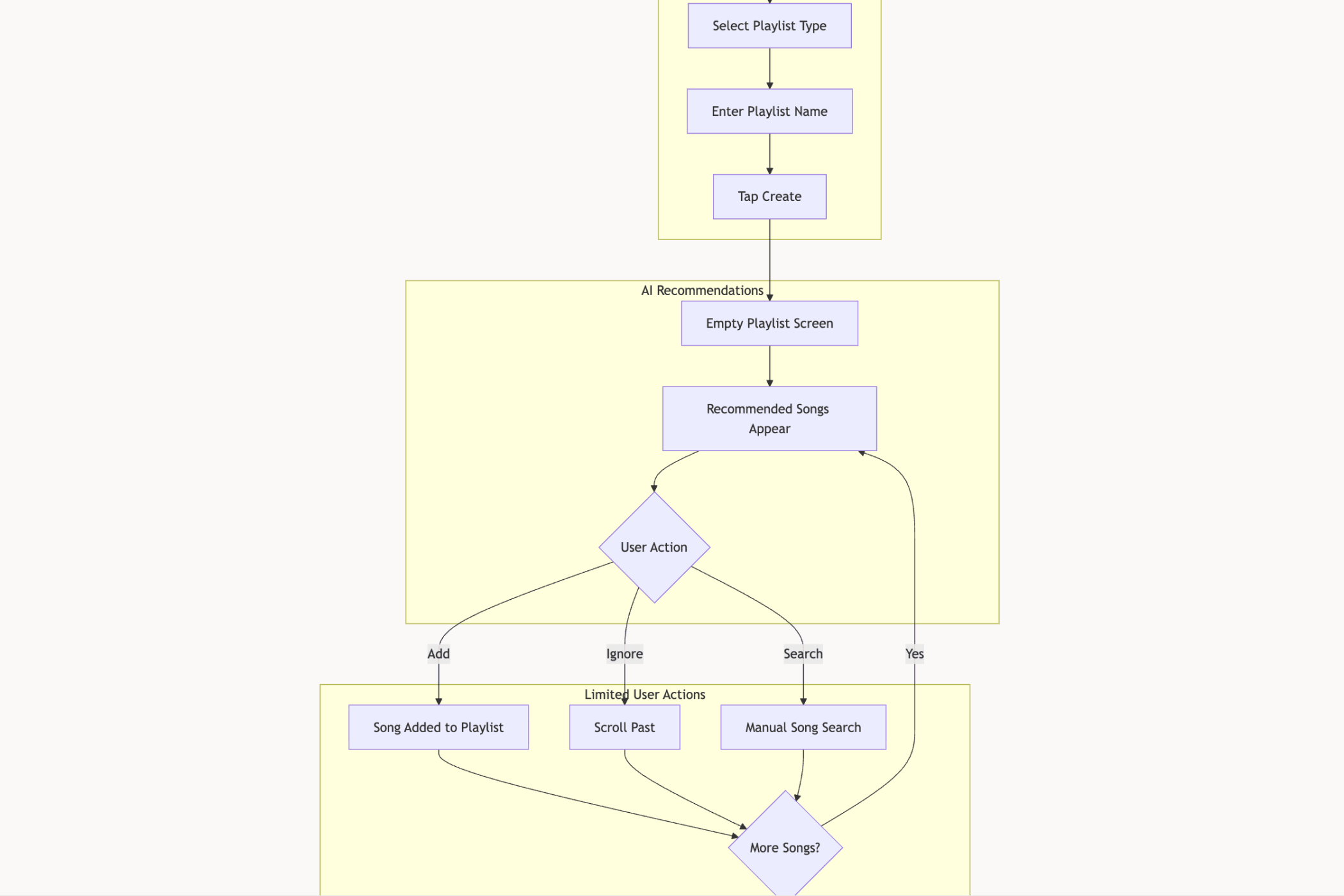
Show your product. Don't just describe it.
Screenshots
Figma files
Screen recordings
Web capture
MCPs
Product docs
Analytics CSVs
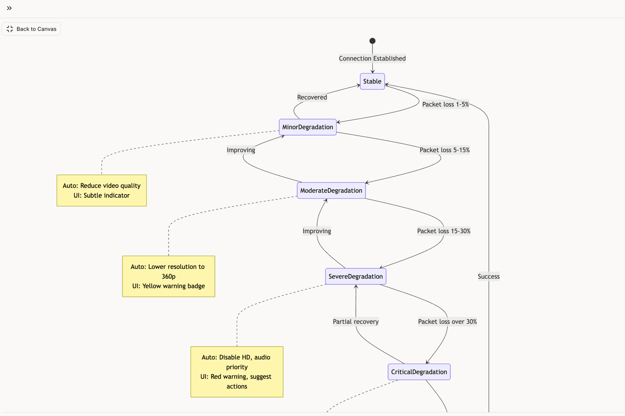
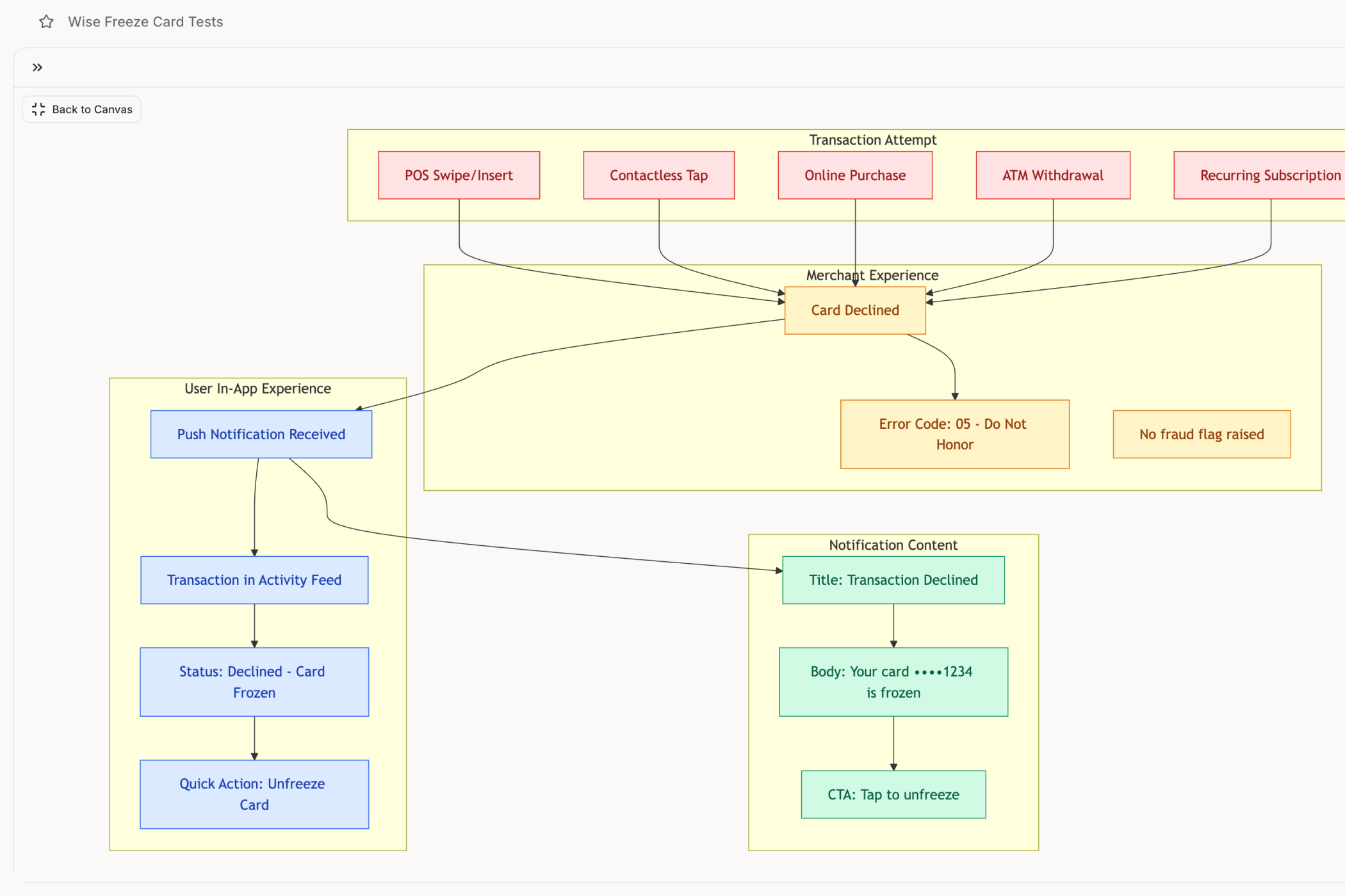
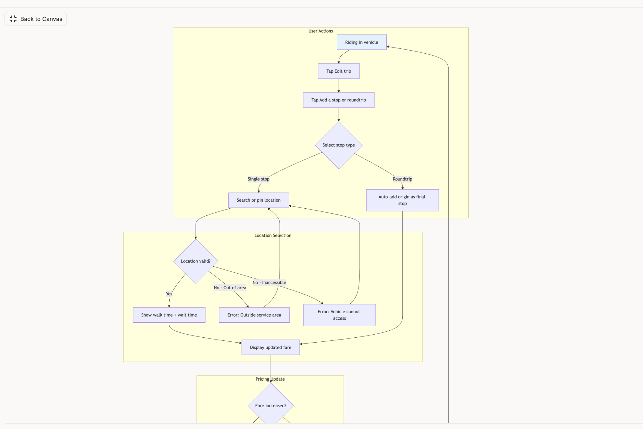
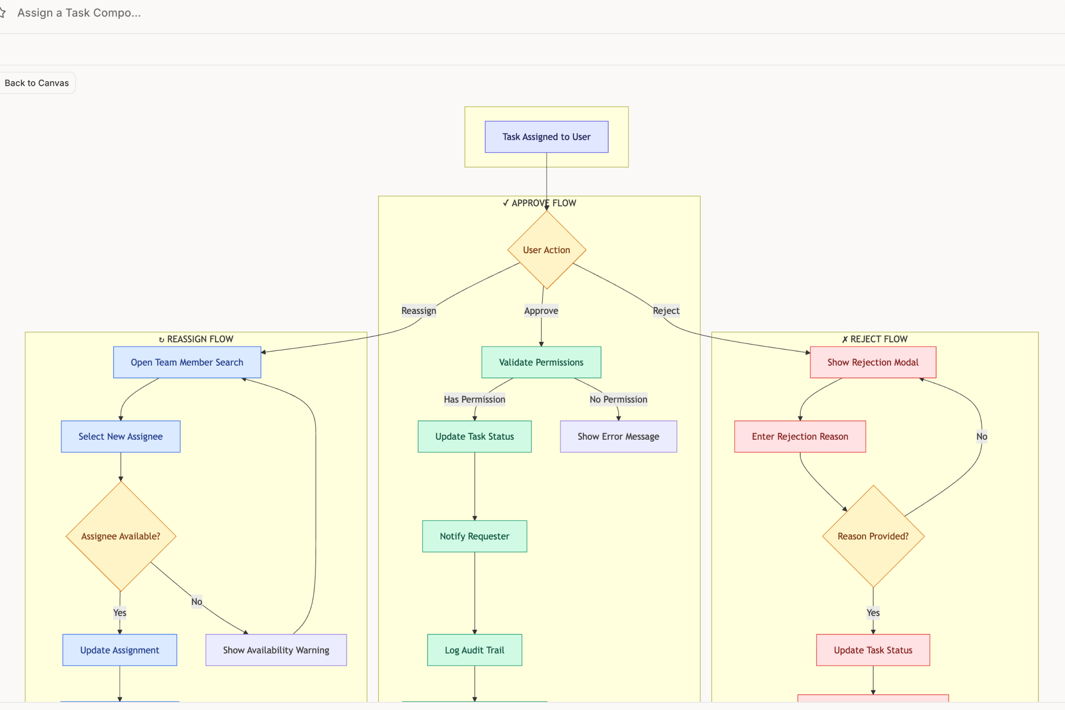
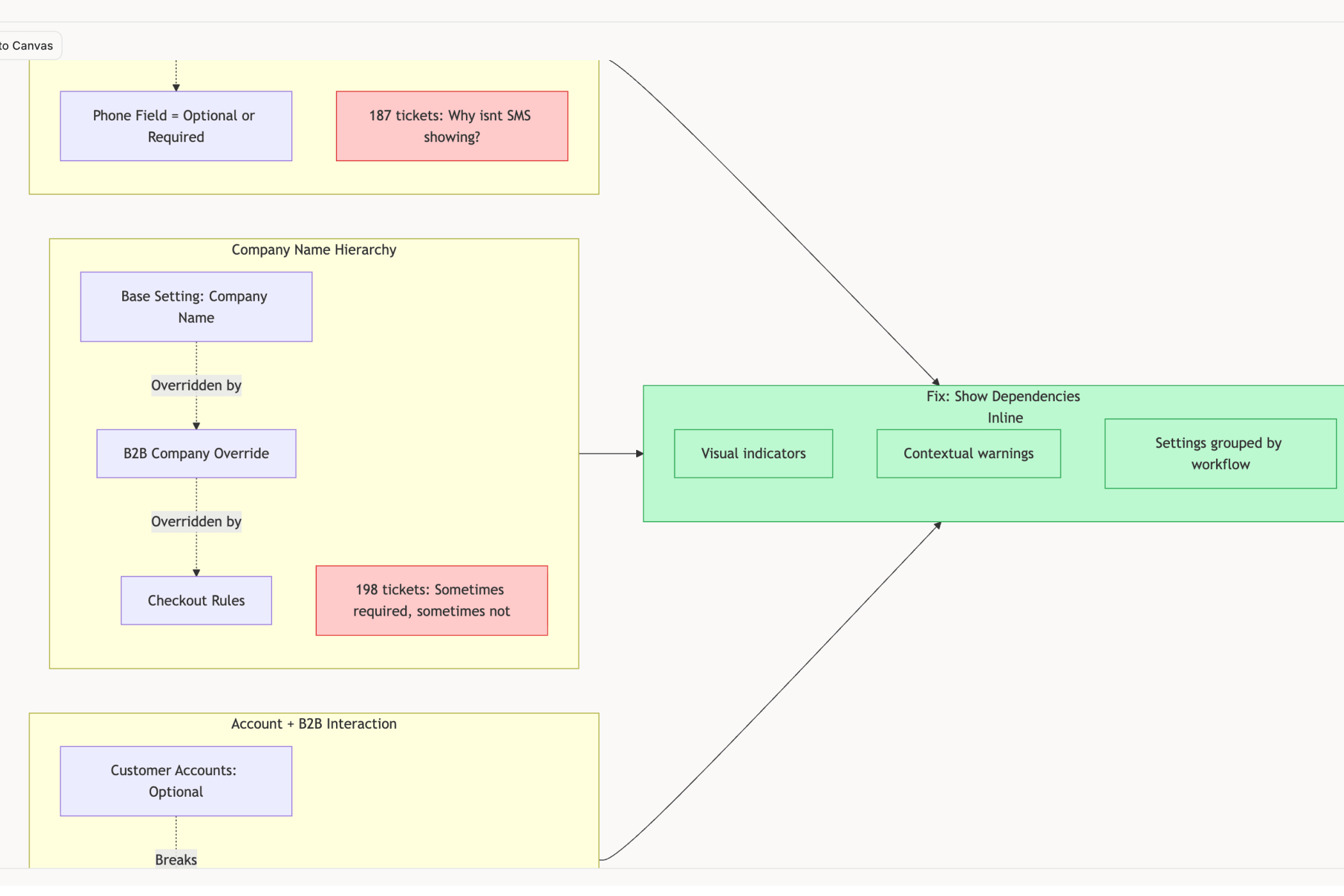
The thinking that usually gets skipped. Fewer "we missed this" in review.
UX decisions grounded in proven patterns. So you get it right the first time.
Decisions rooted in your data. Reasoning you can stand behind.
Your 14-day trial converts at 8.3%. Industry median for your segment: 18.7%.The gap? Three critical moments: Step 2: Email verification before value → 34% drop-off; Step 5: Team invite required upfront → 41% never complete & Step 7: Integration setup with no skip option → 28% abandon.
Successful patterns from similar products; Slack: Show value first, verify later → 2.4x activation lift. Linear: Progressive disclosure of features → 67% reach "aha moment".
Recommendation based on your data: Move verification to post-value. Make team invites optional until Day 3. Add "Later" to integrations. 22% of trials already skip these via URL manipulation anyway.








































.jpeg)
.png)
.png)
.png)
.png)