The feature shipped Tuesday. By Thursday, the first bug report arrived. (That quick? Yes.)
"What happens when the user has no internet during upload?" (Is this really an edge case? It is, until it is not.)
The engineer who filed it was not angry. She was tired. (Why tired? Because the fix is late.) This was the fourth feature this quarter where edge cases surfaced after code was written. Each discovery triggered a mini-crisis: emergency design decisions, rushed implementation, testing cycles that should have happened weeks earlier.
I tracked the impact of that single missed edge case. Two days of engineering rework. One day of design iteration. Half a day of QA. That single scenario consumed 25% of total development time. (Does one scenario really do that? Yes, sometimes.)
According to the Standish Group's CHAOS research, requirements-related defects cost 50-100x more to fix after launch than during design. Here are the ten categories that catch PMs most often.
The Ten Categories
1. Empty States. What does your dashboard show with no data? This is not a failure state. It is a first-time user state. Most PRDs describe success without describing emptiness.
2. Loading States. What happens between clicking "Submit" and seeing "Success"? Users tolerate about 3 seconds before anxiety. (What do they need in that moment? Reassurance.) Yet most PRDs specify endpoints without journeys.
3. Error States. "An error occurred" is not an error state. (What should the user do next? Tell them.)
Real errors answer: What happened? Why? What can the user do about it? We built a Dropbox upload state project and mapped fourteen distinct failure scenarios, each requiring different messaging and recovery options.

4. Network Degradation. Not just offline versus online. Slow connections. Intermittent packets. Users on trains entering tunnels.
Here in our Zoom project, we mapped every state from "perfect connection" to "critical bandwidth."

5. Permission Changes Mid-Session. User opens shared document. While writing, owner revokes access. What happens to their work?
6. Concurrent Modifications. Two team members approve the same task simultaneously. (Which one wins, exactly?)
7. Boundary Values. One item versus ten thousand. One character versus maximum length. (What is the maximum length, specifically? Make it explicit.) Layouts can break at scale.
8. Undo and Reversal. Every action should have a considered reversal. (What is the reversal, in plain words? Write it down.)
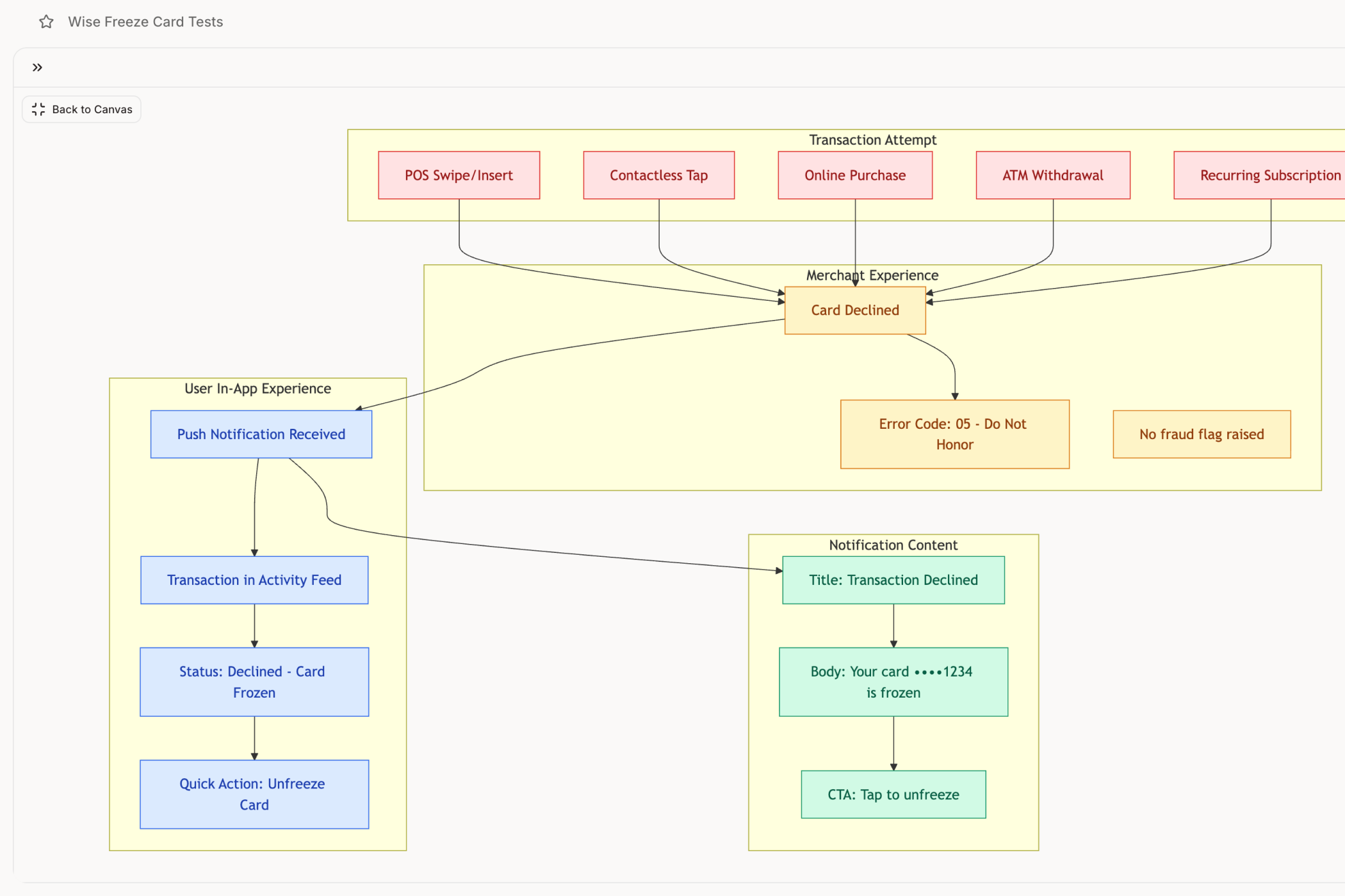
The Wise card freeze flow required mapping what happens during freeze, what happens if unfreeze fails, what happens with pending transactions.

9. Interrupted Flows. User starts checkout. Phone rings. They return an hour later. (What counts as "later"? Long enough to break your assumptions.) Is their cart still there? Are prices still valid?
10. External Dependencies. Payment processor down. Email service delayed. OAuth provider has outage. Does your UI handle failure gracefully?
Why PMs Miss These
Human working memory holds approximately seven items. A moderately complex feature has dozens of states, hundreds of transitions, thousands of combinations when you consider all variables.
Edge case blindness is not carelessness. It is cognitive limitation. No PM can hold all scenarios while simultaneously thinking about user needs, business requirements, and technical constraints.
→ See all 14 Dropbox failure states with appropriate recovery flows
→ Explore the complete Zoom network state map, you'll find states you never considered
How Pattern Intelligence Helps
When you ask Figr for a file upload feature, you get twelve screens, not one. Why? Figr has analyzed 200,000 screens. It knows what features actually require. (So what does it save you from? The missing states.)
The basic gist is this: pattern intelligence surfaces what individual memory cannot hold. The empty state you forgot. The error message you did not write. The network degradation you did not consider.
You will miss edge cases. Everyone does. The question is when you catch them.
→ Try Figr on your next feature, see what edge cases it surfaces
